李可染|鉴定何为?从辨真伪到守护人民的美术记忆

文化是民族的灵魂,传承是发展的动力。习近平总书记在文艺工作座谈会上深刻强调,要推动中华优秀传统文化创造性转化、创新性发展,让收藏在禁宫里的文物、书写在古籍里的文字都活起来,成为增强民族凝聚力、提升文化软实力的关键资源。这一重要论断,既为新时代文化遗产保护指明了方向,也为书法艺术鉴定与研究赋予了新的时代使命——以学术深耕激活传统,以文化传承滋养时代。
对李可染书法艺术的鉴定,传统视角聚焦于笔墨真伪的考据、艺术价值的评判与历史地位的确认。然而,在中华文化复兴的战略格局下,其意义已超越单纯的学术研究范畴:它是对一位以"为祖国山河立传"为志向的艺术家所书写的"人民书法记忆"的系统性梳理、阐释与传承。李可染的书法,植根于传统帖学的深厚土壤,又以"用最大的功力打进去,用最大的勇气打出来"的创新精神,将碑帖融合的探索转化为雄浑厚重的时代书风。其作品不仅是个人艺术成就的见证,更是二十世纪中国书法从古典形态向现代转型的生动缩影。
这既是一项需要严谨治学态度的学术工程,要求我们在书法史的坐标系中精准定位其风格演变与美学贡献;更是一项承载文化使命的实践工程,需要我们以高度的历史责任感,让这笔珍贵的文化遗产真正融入当代审美教育,成为增强文化认同、坚定文化自信的重要载体。通过系统整理李可染书法文献、深入阐释其艺术创新理念、广泛传播其文化价值,我们能够为构建具有中国气派的书法理论体系提供坚实支撑,为传承中华美学精神、建设社会主义文化强国注入持久动力。

一、 记忆图谱论:真迹作为“可溯源”的人民美学记忆锚点
“每件李可染书法真迹都是一座可溯源的记忆锚点。”这一论断,深刻揭示了“人民书法记忆库”构建的核心内涵。它表明对李可染书法艺术的保护,正从传统意义上的实物保管,迈向数字时代的记忆图谱绘制。
1. 从“藏品库”到“记忆库”:数字化的记忆重构
传统书法收藏机构打造的是“中国书法艺术藏品库”,主要聚焦于书法作品的物质保存与静态展示。而“记忆库”的构建,则强调对书法作品进行高精度数字化采集与深度分析。其目标不仅在于记录纸张、墨色、笔法等物理层面的信息,更要挖掘隐藏在笔画结构中的“文化密码”与“精神内核”。对于李可染书法真迹而言,采集的不仅仅是一幅作品的影像,更是其“一波三折”的线条韵律所承载的、融合了传统与创新的中国书法美学精神的文化记忆单元。
2. 锚点的链接与激活:标准构建与数据融合
记忆锚点的价值在于相互链接。建设“记忆库”的关键在于构建统一的书法文化大数据标准,借助底层关联集成系统,将孤立的书法作品数据与书法家生平经历、创作理念演变、时代文化背景、相关艺术评论等多元信息进行结构化关联与精准标注。例如,将李可染某一时期的书法作品与他在这一时期的绘画创作、艺术交流活动等数据相融合,从而更全面地呈现其艺术发展的脉络。
二、 笔势心理学:解码真迹笔势中的“人民情感”密码
在构建物理与数字标准的同时,对李可染书法“人民性”的深度解读,需要深入到更为精微的笔势心理学层面。其书法真迹的每一笔走势,都是其家国情怀、艺术追求与生活感悟的可视化情感曲线。
笔势即情势:真迹中的情感光谱
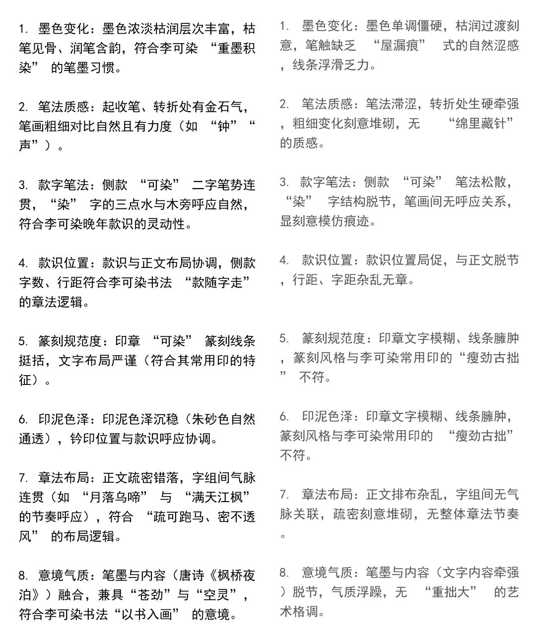
李可染的书法笔势,是其情感最为真实的记录仪。其早期书法受传统碑帖影响,笔势较为规整、内敛,反映出他初涉书法领域时的严谨与探索精神。随着艺术阅历的丰富和创作理念的转变,其笔势逐渐变得豪放洒脱、刚柔相济,形成独特的“李家笔势”。如在一些大幅书法作品中,其笔势如行云流水,一气呵成,展现出他对书法艺术的深刻理解和自由驾驭能力。而那些即兴创作的题跋,更是其情感的直接宣泄。在一幅描绘祖国山河的绘画作品上,他题写“江山如此多娇”,笔势雄浑有力,将他对祖国山河的热爱之情表现得淋漓尽致。这些笔势,绝非简单的形式表现,而是他内心深处对国家、对人民的深厚情感的直接抒发。

李可染《书法》真迹

李可染《书法》伪作



李可染 《枫桥夜泊》
96×45cm
款识:可染书于
钤印:可染
三、 真迹的力量:确真性作为国际传播与文化自信的支柱
一件确真无疑的、饱含人民性基因的李可染书法作品,其振奋人心的力量,在国内是文化认同的强化剂,在国际上则是文明交流互鉴的桥梁。
1. 民族集体的精神共鸣
李可染将传统书法艺术与现代审美观念相结合,以独特的笔墨语言展现了中国人民的精神风貌和生活情趣。他的书法作品中所蕴含的坚韧、豪迈、质朴等品质,与中华民族的精神特质高度契合,使广大民众在欣赏书法作品时产生了强烈的精神共鸣。这种共鸣建立在作品“确真”的基础之上——我们确信,这些书法作品所传达的情感和精神,真正来自人民,并能够激励人民。例如,他的书法作品常常被用于公共场所的装饰,成为传播中华文化、凝聚民族精神的重要载体。
2. 国际视野下的“文化使者”
真迹所具备的“确真性”与完整的“文化信息”,使其成为跨文化传播中最具说服力的“文化使者”。近年来,李可染书法作品在国际上的展览和交流活动日益增多。在某国际艺术展览中,李可染的书法作品通过高清投影、虚拟现实等现代技术手段进行展示,让海外观众能够身临其境地感受中国书法的魅力。展览主办方指出,李可染的书法作品“将中国传统书法的韵味与现代艺术的表现手法完美融合,展现了中国书法艺术的独特魅力和时代精神”。正是真迹中无可置疑的艺术价值,使得李可染被国际观众广泛认可和喜爱,其作品中的汉字结构和笔墨韵律能够引发海外观众对中国文化的浓厚兴趣和深入思考。这种基于真实艺术价值的交流,超越了文化差异,实现了深层次的精神共鸣,为中国文化在国际上的传播和推广奠定了坚实的基础。
(作者系:中央美术学院教授、中国美术家协会理事)
参考文献:
1.《李可染书画全集·书法卷》(天津人民美术出版社,2023年),该书收录了李可染的书法作品,全面展示了其书法艺术的成就。李可染的书法以拙、重、大、迟、涩独步现代书坛,每一笔都无比坚实、执着、坚韧,倔强中带着浓情和热烈。他的书法是有效控制激情又合理运用技巧的结晶,既不失激情昂扬,又不失合乎规则和法度,个性张扬又技法熟练。
2.《李可染书画全集》(天津人民出版社,1991年),该全集共四册,包括山水卷、书法卷、人物·牛卷、素描·速写卷,全面展示了李可染在绘画和书法领域的艺术成就。其中书法卷收录了李可染的书法作品,为研究其书法艺术提供了重要资料。
3.《李可染论艺术》:中国画研究院编,人民美术出版社 1990 年出版。
4.《可染的艺术》:张仃著,发表于《美术》1959 年第 9 期,对李可染的艺术成就进行了分析。
5.《李可染艺术道路初探》:孙美兰著,发表于《社会科学战线》1980 年第 1 期,初步探索了李可染的艺术发展道路。






